四川疾控健康提示,国内中高风险区来(返)川人员管理措施发布
作者:     来源:     日期:2021-08-06    

疫情防控,人人有责,提高警惕,从我做起。截至8月5日22时,全国已有中高风险区190个,疫情迅速扩散。四川省疾控中心提示如下。

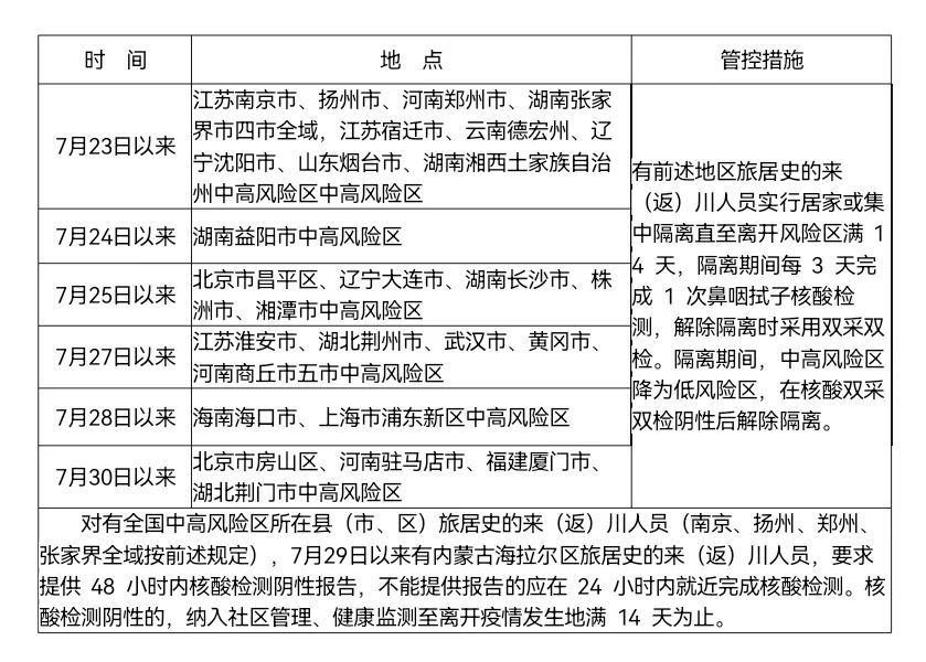
一、国内中高风险区来(返)川人员管理措施

二、疾控专家建议

1.在进入单位、医院、商场、学校等公共场所和入住酒店时,请您配合一线工作人员做好亮码、扫码、验码、体温检测及疫情防控登记等工作。

2.口罩是预防呼吸道传染病的重要防线,可以降低新冠病毒感染风险。目前我们还没有通过接种疫苗形成有效的免疫屏障,现阶段一些防控措施仍然要坚持,包括戴口罩、保持社交距离、勤洗手、勤通风等。同时请大家及时接种新冠疫苗,尽快建立免疫屏障,降低患重症和死亡的风险。

3.暑期休假非必要不出川,各类大型活动非必要不举办。

三、相关政策摘录

旅客在2021年8月4日0时前已购买乘机日期在8月4日至8月31日的国内机票,自8月4日0时起至航班起飞前可以免费退票,航空公司及其航空销售代理人不得收取费用。

自2021年8月4日24时起,此前在道路和水路客运站、客运联网售票平台等渠道已购买道路、水路客运班线客票的旅客,自愿改变行程需退票的,售票单位应当予以免费办理。

低风险地区电影院上座率不得高于75%,中高风险地区电影院暂不开放。

附表:全国疫情风险地区汇总表

来源:四川疾控