|
【办实事】暖!今年绵竹共有400名新业态职工享意外伤害保障
作者:周韵 文/图 责编:刘舫
来源:绵竹市融媒体中心
日期:2024-04-23
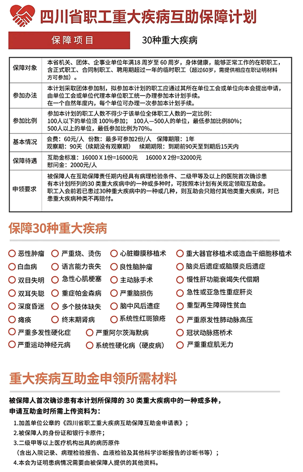
日前,记者从市总工会获悉,为进一步关心关爱新业态职工,今年,市总工会设立“四川省职工人身意外伤害互助保障计划”“四川省职工重大疾病互助保障计划”两项专项补助资金2.8万元,为货车司机、快递员、外卖员等400名新业态职工购买“四川省职工人身意外伤害互助保障计划”和“四川省职工重大疾病互助保障计划”,为他们增添一份抵御意外伤害风险的保障。
此次活动参与人员须为“川工之家APP”实名认证会员,报名成功后,需自付10元购买“四川省职工人身意外伤害互助保障计划”和“四川省职工重大疾病互助保障计划”。一年内,职工因意外事故、烧烫伤致残、身故等,可根据意外伤害类型,领取最低2万元、最高100万元的互助金,同时享受恶性肿瘤、白血病、脑中风后遗症等30种重大疾病保障,着力帮助新业态职工减轻因意外伤害造成的经济负担,有效降低因意外事故导致生活返困的几率。
“自2021年开始,我们已投入补助资金16.4万元,为新业态职工购买‘四川省职工人身意外伤害互助保障计划’‘四川省职工重大疾病互助保障计划’共计12.6万人次,我们将进一步加大政策宣传力度,不断扩大新业态职工享意外伤害保障覆盖面,切实把党委政府的关心和工会组织的温暖送到职工心坎上。”市总工会相关负责人介绍,近年来,市总工会还在全市范围内建设了66个爱心驿站,并通过积极探索购买服务和自我管理等形式,为新业态职工开展 “夏送清凉”“冬送温暖”等慰问活动和送政策、送文化、送安全、送健康等特色服务,不断提高他们的获得感、幸福感、安全感。
|

